发布时间:2026-03-25 09:51:27 编辑:Lisa来源:犀牛国际教育
AMC10竞赛新赛季如何准备?需要从哪些方面提升?AMC10竞赛想拿高分?该怎么做?AMC10数学竞赛前期需要从哪些方面开始备考?AMC10竞赛备考难度大吗?只学基础知识对吗?AMC10竞赛的考试如何拿高分?
2026赛季AMC10竞赛的备考时间过半,确定要参加本次AMC10竞赛的同学,此时正在备考的黄金期,需要从哪些方面开始准备呢?AMC10竞赛备考需要吃透哪些知识点?目标晋级AME,AMC10要怎么准备?
AMC10竞赛拿奖其实非常容易,大家只要记住这个公式就可以:
AMC10 的高分公式 = 扎实的知识基础 + 严格的时间 + 熟练的解题技巧 + 稳定的临场心态。
具体到每一个细节如下:
AMC10竞赛备考细节
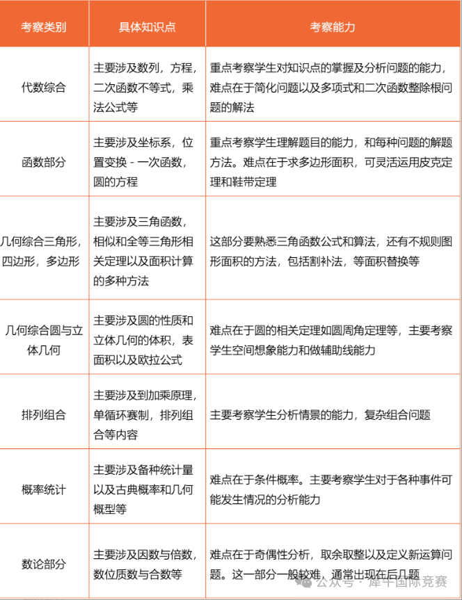
基础知识扎实
AMC10竞赛的考察方向主要集中在代数、几何、组合、数论等几大板块内容,不包含微积分等高难度数学知识。主要考察内容如下:

每年的AMC10竞赛考察大体方向不变,只是在不同考点之前的占比有所不同。
代数知识点:考试占比35%以上,是目前AMC10竞赛中考察重点。
几何知识点:考试占比25%以上,是目前AMC10竞赛中考察较多的考点。
数论知识点:考试占比15%以上,是目前AMC10竞赛中考察的难度较高的部分。
组合知识点:考试占比20%以上,是目前AMC10竞赛中考察的难度较高的部分。
严格的解题时间管控
AMC10数学竞赛的考试的试题难度分布较明显:
难度分布:
1-10题:基础题,细心即可拿分。
11-20题:中档题,需具备较好的思维灵活性和解题技巧。
21-25题:难题,区分度主要在这里,通常需要巧解或深度推理。
学生在解题时,按照试题难易程度预留答题时间,即保证了试题的答题正确率,又可以确保预约后期的检查时间。
熟练的解题技巧
由于AMC10竞赛考试是选择题,因此,很多选择题适合的解题技巧也是AMC10竞赛中拿分的一大提分技巧。
AMC10拿奖必学技巧
排除法:选择题(5选1)利用奇偶性、范围、尾数快速排除。
特殊值法:对于抽象代数或几何问题,代入特殊值或特殊情况。
画图:几何题一定要画标准图,有时图形直观能直接看出答案。
在AMC10竞赛备考期,按照这三个细节准备,再加上最后考场上的平衡的答题心态,拿奖就稳了。
以上的AMC10备考三大细节,犀牛老师已经整合成完整的AMC10直通车辅导方案,知识点学习强化+技巧点拔+考前冲刺。3-8人小班课,在线咨询了解课程安排。

AMC04-09
物理碗04-09