发布时间:2026-03-25 16:58:40 编辑:juan来源:犀牛国际教育
近几年,AMC8作为低龄阶段的数学竞赛,无论是体制内还是国际学校的学生都纷纷加入其中。许多家长在孩子G1-G2阶段就开始咨询AMC8竞赛.
一、AMC8竞赛的作用到底在哪里?
不管是体制内还是国际学校,数学都是要学习的,最直接的作用在于大幅提升数学核心竞争力,实现对课内数学的降维打击。
①深化对于基础知识的理解
AMC8涉及数论、组合、几何、代数等内容,本质上是对算数和代数的深度运用。会让孩子们对课内看似简单的概念有更加深入的理解,如果说校内教孩子的是结果,那么AMC8竞赛就是让孩子体验结论生成的过程。
②培养解决难题的思维能力
竞赛和应试的区别在于,一个是思维能力的提升,一个是有模板可寻,孩子们在反复的题目训练中已经形成了思维定式,体制内的数学强调的是,看见这个题目,就要知道应用那个公式定理去解。但是AMC8的考试题目不是这样的,强调一道题多种解法,让孩子尽可能的思考。
③提升应试能力
体制内的孩子们要参加中考,高考,对于应试速度和能力都有一定的要求,AMC8要求在40分钟内完成25道难题,这本身就是对时间管理,答题策略(哪道题目放弃,哪道题目先做)这些隐形能力,在任何考试中都是关键。
④小升初的敲门砖
公里学校的重点中学像是上海三公学校,北京海淀六小强等在小升初招生中,会将AMC8成绩作为数学能力的重要参考,部分班级(如华二丘班、华育7班8班)甚至要求学生在五年级前取得较高分数(如23分以上)。
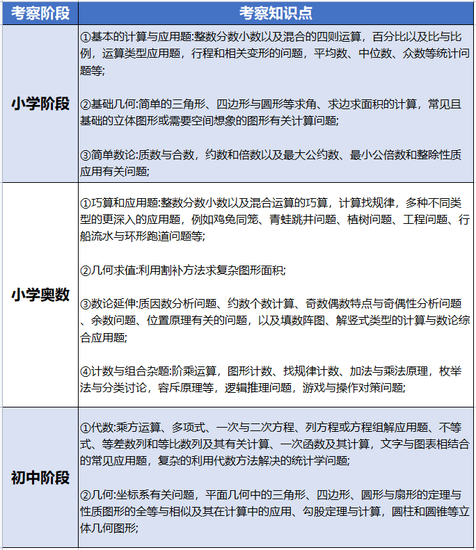
再让我们来看看AMC8竞赛考察的内容,家长们会发现,AMC8竞赛和孩子们在校内学习的知识点有很大的重合度,所以,孩子们参与这个竞赛是对校内知识的巩固和深化。

AMC8竞赛的内容涵盖了小学段+部分初中知识,但是AMC8考察的灵活度远远题目概念本身。
有些校内高分的孩子,做AMC8的真题也会感觉到吃力。
为了孩子们在后续在数学学习方面游刃有余,AMC8竞赛很有必要,可以添加老师微信xnew-0852 先试着做一下AMC8的题目,初步感受感受。
犀牛教育一直致力于AMC8领域,从扩宽孩子们思维的角度出发,老师们教的不是你在校内学习到的解题方法,答题技巧,而是解题的思路,授以鱼不如授之以渔。
赵老师 北京大学—高考山东省第二名,数学146分,高数、计量、统计等教学功底扎实。

孔老师
—AMC10 I Distinction AMC12 Honor Roll AIMEI 11分希望杯、华罗庚杯、时代杯数学竟赛一等奖。

| 班型设置 | 班级人数 | 课时按排 |
| Pre-AMC8全程班 | 1对1/3-6人小班课 | 120H |
| AMC8全程班 | 1对1/3-6人小班课 | 110H |
| AMC8强化班 | 1对1/3-6人小班课 | 80H |
| AMC8优享班 | 1对1/3-6人小班课 | 60H |
AMC04-16
AMC04-16
物理碗04-09