发布时间:2026-03-28 15:31:03 编辑:橘子来源:犀牛国际教育
国际学校的学生想必对IB课程很熟悉!
IB课程是目前全球认可度较高、体系成熟的国际课程之一,大多数高校认可其成绩作为入学申请的依据。
IB课程到底是什么?可以申请哪些国家?IB课程具体学什么?IB课程适合什么样的学生?
接下来,中英桥将为大家详细讲解讲解~
IB课程是什么?
IB课程全称叫International Baccalaureate,是由国际文凭组织IBO为全球学生开设从幼儿园到大学前教育(3-19岁)的课程。

IB共有4个阶段课程:
➤PYP小学教育Primary Years Program:3-12岁
➤MYP中学教育Middle Years Program:11-16岁(5年学制,也可缩短成2、3、4年)
➤DP高中教育Diploma Program:16-19岁(2年学制)
➤CP职业教育Career-related Program:16-19岁
我们通常说的IB指的是IBDP,是IB组织开设的首个课程项目,并获全球顶尖高校广泛认可和推崇。
IB可以申请哪些国家?
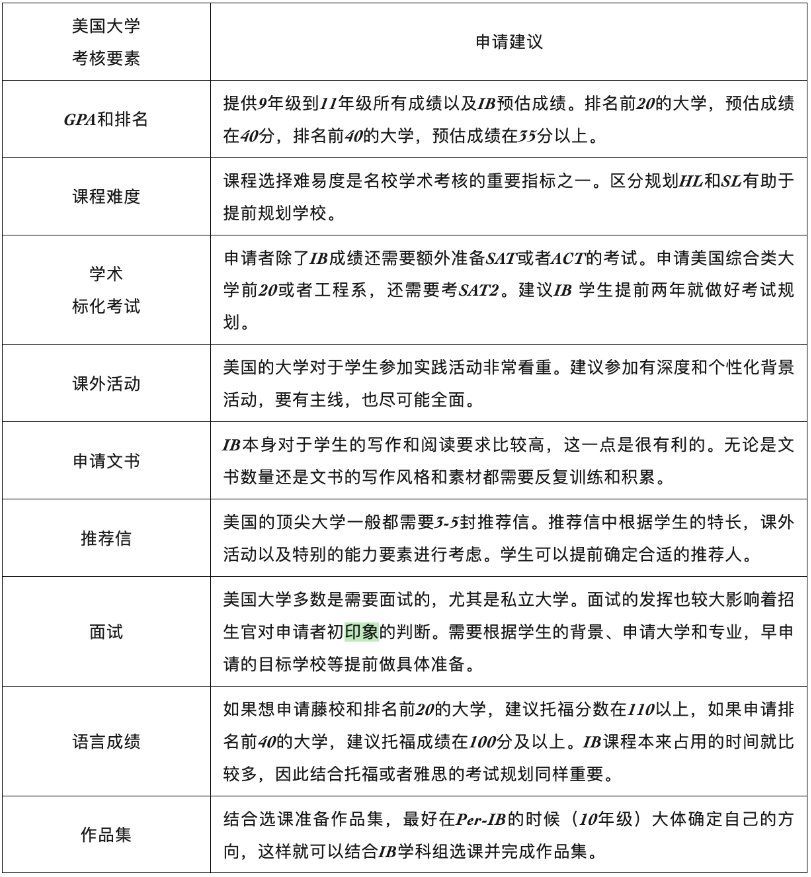
可以申请美国的大学
美国顶尖大学鲜少在官网明确列出IB录取的最低分数线,但这并不意味着没有“隐形标准”。
通过分析历年录取数据与大学政策,我们可以清晰地描绘出不同梯队院校对IB成绩的期望画像。

IB学生在申请美国大学时,与其他课程体系的学生并无本质区别,但美国大学申请流程本身较为复杂,如果想申请排名考前的大学,在拥有较高预估分的基础上,还需要持有推荐信、作品集和优秀的语言标化成绩。

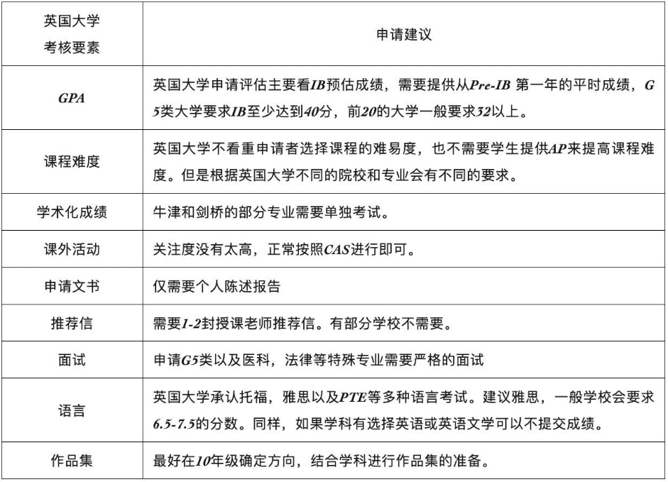
可以申请英国的大学
IB在英国拥有极高认可度,英国各高校普遍接受 IBDP 成绩直接申请。
2025Fall,剑桥大学将IB最低要求整体上调 1 分,从 40 分提高至 41 分。2026Fall,帝国理工学院也悄然提高录取门槛,地球科学与工程学系共 6 个专业,IB 最低要求从 38 分上调至 39 分。

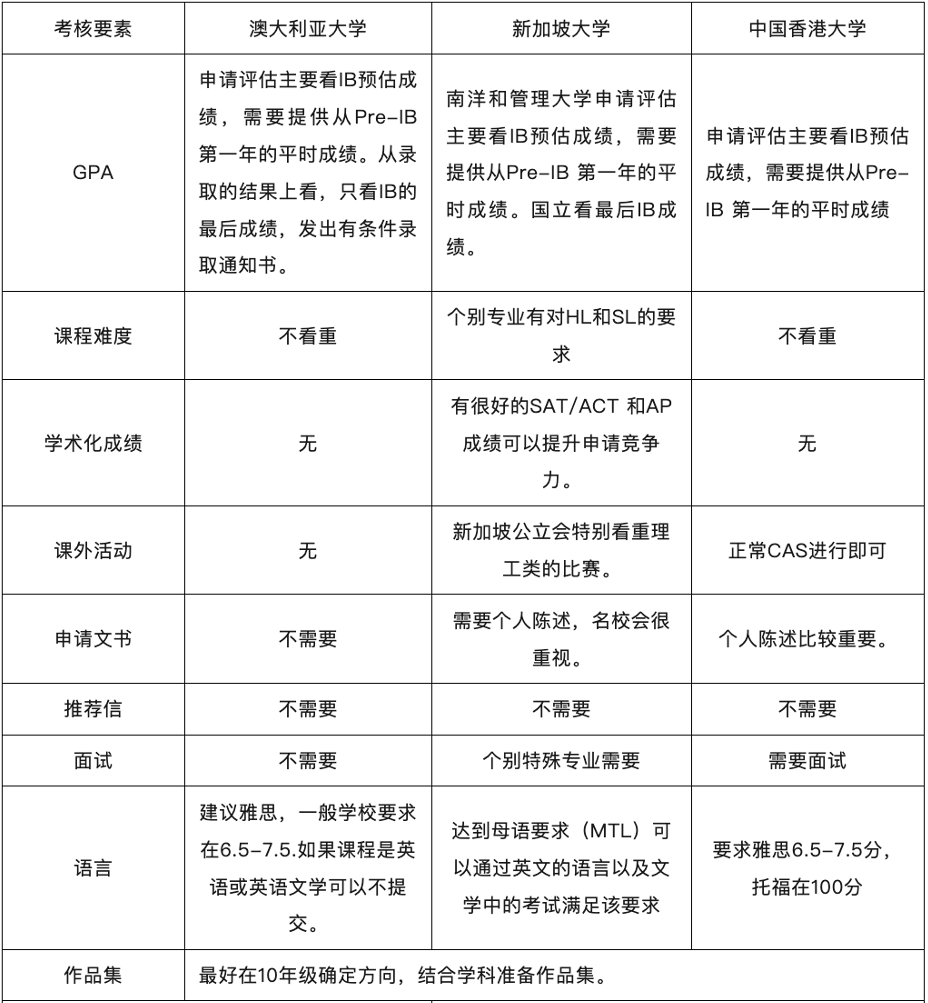
可以申请加拿大的大学
加拿大高等教育实力位居世界前列,当地高校对IB课程认可度极高。多伦多大学、不列颠哥伦比亚大学、麦吉尔大学等顶尖名校,均将IB成绩作为重要的入学录取参考依据。

加拿大大学对IB学生大多采取直接录取政策,一般无额外附加条件,只要最终成绩与预估分差距不超过4分,即可顺利入学。
不过,部分院校仍设有明确的IB标准化分数要求,申请时需格外留意各校的分数标准。

IB课程具体学什么?
之前我们对IB各科难度和分数趋势进行了详尽解析。IBDP课程包含三大核心课程和六大类学科基础。学生既要学习科学科目,又要学习人文科目。所有参加IBDP课程的学生,在这六个学科组中每组选一门课程进行学习。
IB六大学科组课程

1.语言与文学(包含文学、语言语文学、文学与表演)
中国的IB学生一般选中文或者英语,即自己能够掌握的最好语种。其教学的重点不局限于语言水平的提升,更旨在通过文学鉴赏,提升学生的语言能力。
2.第二语言(包含语言初学者AB(SL)、语言B(SL和HL)、古典语言)
第二语言习得课程重点训练学生对语言的运用能力,如进行书面与口头表达。口语和书面考试也是这一学科的两大考核方式。
3.人文与社会学
(SL/HL):商业、经济、地理、全球政治、 历史、IT信息技术、哲学、心理学、社会与文化人类学
(SL):世界宗教
4.实验科学
分为生物学、化学、物理学、设计技术、环境系统、体育和健康科学
考察重点在于:让学生通过分组,合作完成一个项目,锻炼学生的分工合作能力,以及如何挖掘对同一事物的不同观点。
5.数学和计算机科学
分为分析和方法AA、应用和解释AI,学生只能二选一,数学组从2019年8月开始进行课程改革,2021年5月进行首次评估测试。
以数学为核心,部分数学项目与计算机技术为选修课程。考查重点包括“数学调研”与“数学建模任务”两大方面。
6.艺术与选修
艺术包括舞蹈、电影、音乐、戏剧、视觉艺术
学生可以从《第二语言、人文与社会学、实验科学》中选修额外的科目,而不是艺术。
IB三项核心课程
1.理论知识课(TOK)
是一门跨学科的课程,重在培养学生的判断和总结能力、批判式思维,增强学生的分析能力和表达能力。主要以小论文的形式作为考察标准。
2.拓展论文EE(Extended Essay)
提供学生一次调研机会,围绕以往所学课程的某个知识点,撰写一篇 4000 字论文。
EE 即常说的 4000 字 “高中阶段博士论文”,IB 学生需选择一门感兴趣的 IB 课程选题,核心是提升独立思考、研究及论文写作能力。不同学科 EE 差异较大:IB 第三组课程(经济、商务、地理、心理学等)的 EE,第一手数据多来自社会调查,相比第四组(自然科学),调研过程可控性弱、学校支持不足,难度更高;文学 EE 可进行文本分析,资料搜集压力相对较小。
3.创造、行动与服务(CAS)
结合所学知识开展课外实践,IB 课程学习两年间需完成 150 小时 CAS 活动。
该课程紧扣 “全人教育” 理念,是 IB 课程设置的独特之处。作为学术课程的平衡,它融合学生兴趣、学校培养目标与社会期望,不仅支持学生参与活动,还引导学生通过书写、讨论、报告等方式复盘反思活动中的表现,培养复盘思维。
适合什么样的学生?
由于IB课程难度相对较高,对学生各科目的整体学习能力要求也比较高,同时还要兼顾英文写作、课外活动等各个方面,对学生的英文能力和实践能力要求也比较高。
因此,IB课程比较适合自主学习能力强,时间管理能力强,乐于接受高难度挑战,不偏科,综合发展较为均衡,语言功底比较扎实的学生。
AMC03-27
物理碗03-27
物理碗03-25