发布时间:2026-03-30 10:22:22 编辑:Lisa来源:犀牛国际教育
袋鼠数学竞赛考试时间以及考前注意事项 ,大家提前看~关于袋鼠竞赛线上考试,需要提前准备哪些事项?线上考试的电脑可以用Pad吗?怎么调整监考设置?如何放置?
2026年袋鼠竞赛即将开考!为了让孩子从容应考,发挥最佳水平,这份考前注意事项+答题技巧,请家长务必转给孩子,帮助孩子避开陷阱,稳稳拿高分!
袋鼠竞赛考试时间安排
等级A(1-2年级):
上午9:00-10:15(75分钟)
等级B、C(3-6年级):
上午10:30-11:45(75分钟)
等级D、E、F(7-12年级):
下午14:00-15:15(75分钟)

袋鼠竞赛考前准备
必备物品不能少:
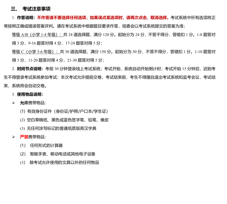
准考证、身份证/户口本(原件)、黑色签字笔、2B铅笔、橡皮、空白草稿纸、直尺(几何题必备),严禁携带计算器、手机、智能手表等电子设备,一经发现会直接影响成绩。
设备与网络(线上考生重点):
提前1小时测试电脑摄像头、麦克风,确保网络带宽≥50Mbps;关闭无关软件,仅保留监考指定浏览器,避免切屏被判定违规;断线超过5分钟可能导致成绩无效,务必提前做好备用网络准备。
身心调整要到位:
今晚保证7-8小时睡眠,不熬夜刷题、不焦虑;考试当天吃清淡早餐,可携带一瓶温水(监考允许情况下);提前熟悉考场路线(线下)或监考系统操作(线上),避免迟到——开考15分钟后禁止入场,视为弃考。
袋鼠竞赛答题技巧
1.时间相对比较充裕:
由于考试为选择题,且时间较为充足,那么需要追求的就是准确度。
2.避免计算的错误:
少跳步、多打草稿及复算检查可以避免绝大部分计算失误。时间紧张则可采用个位数检查的方式快速验证计算结果。
3.避免理解题意的错误:
特别要注意关键词及关键条件,比如:“包括、排除”,“奇数、偶数”,“质数、合数”,“整数、实数、正数、非负数”等;特别要注意提问部分,准确知晓题目要问的问题;对于关键条件、关键词要划线。
4.避免方法选择的错误:
审题完毕后,不要匆忙演算以及作答,先判断题目类型,再思考题目是否存在多解、巧解,然后再选择适当的方法求解,以避免方法选择错误而导致时间浪费。





袋鼠数学竞赛03-30
物理碗03-27
物理碗03-25