发布时间:2026-04-20 18:18:52 编辑:juan来源:犀牛国际教育
2026年USABO生物竞赛结束了,小编给大家整理了USABO真题答案解析,系统刷真题成为备赛最直接有效的方法,也是大家复盘竞赛、规划后续学习提供实用参考。USABO真题答案解析高清可打印,需要的家长同学可以文末领取~
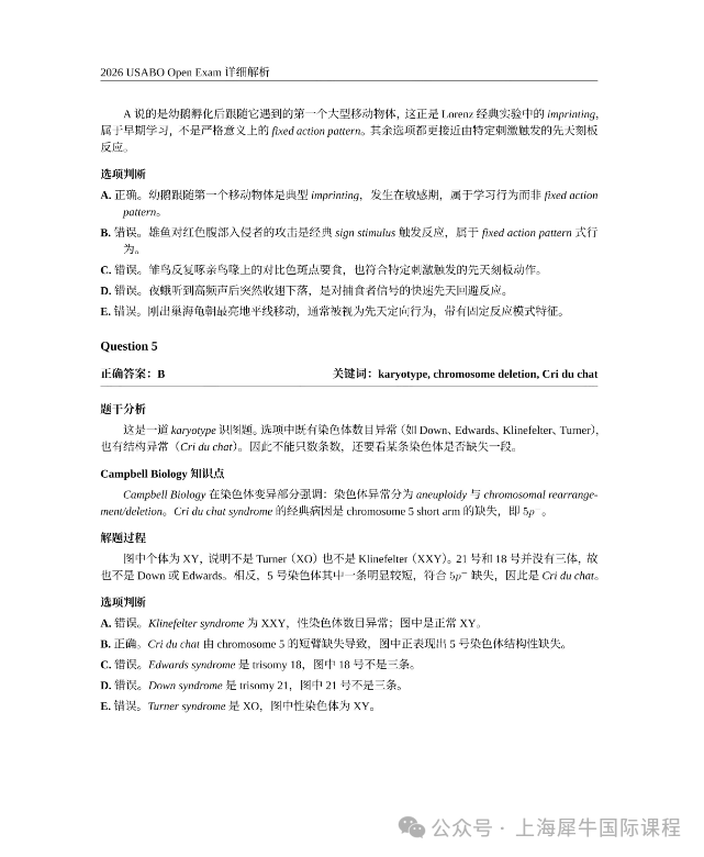
2026年USABO生物竞赛真题+答案解析
2026年USABO真题




2026年USABO解析





BBO/USABO竞赛培训课程
犀牛针对参加国际生物竞赛的同学们开设生物竞赛直通车课程培训,3-6人小班,配有入班测试,根据学生基础匹配合适班型。

USABO真题答案领取/课程咨询
AMC04-20
AMC04-20
物理碗04-20