发布时间:2026-01-08 10:38:03 编辑:Lisa来源:犀牛国际教育
AMC12竞赛结束后欧几里得参加来得及吗?欧几里得竞赛难度大吗?欧几里得竞赛与AMC12相比难吗?2026年的欧几里得竞赛什么时候开赛?赛前该怎么准备?欧几里得竞赛如何辅导?有必要找培训班吗?
前段时间AMC12数学竞赛考试成绩公布后,很多没有拿奖的学生时间不够的情况下,还可以怎么选择国际数学竞赛呢?今天为大家推荐欧几里得数学竞赛,无论是参赛时间,竞赛的含金量,还是欧几里得竞赛难度等,多个层面分析,都是暨AMC12后的高中数学竞赛不二选择。
欧几里得数学竞赛

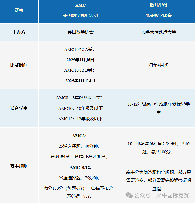
欧几里得数学竞赛是由加拿大滑铁卢大学数学与计算机学院为全球适龄学生举办的高难度数学竞赛。是北美地区关注高的国际数学竞赛,认可度在加拿大院校中堪比 AMC 之于美本。
✅报名截止时间
2026年3月5日
✅考试时间
2026年3月31日(北美和南美时间)
2026年4月1日(除北美和南美以外时间)
✅成绩公布时间
2026年5月中下旬
✅ 竞赛内容
多项式的分析以及方程组的求解
指数和对数的分析
几何与解析几何(正方形,圆形)
等差数列与等比数列
函数的基本性质
三角形与三角函数
排列组合问题
排列组合细节分析
质数与因数的分析
欧几里得数学竞赛与AMC12
相比AMC12数学竞赛,欧几里得数学竞赛的考试知识点深度略低,但是从考察的知识点广度来说,欧几里得竞赛与AMC的考试范围相似,但是按照考试的难度来说,欧几里得竞赛又略难于AMC竞赛(由于试卷的结构原因,AMC是选择题,而欧几里得竞赛简答题和解答题,需要写出详细的解题过程)。

总结
欧几里得共10题,分为简答题和全解题;AMC共25题,都为选择题。
欧几里得前6题的难度低于AMC10.
欧几里得6-8题真题难度与AMC10第十题至第16、17题的难度相当。
欧几里得9题与AMC10的18-23题难度相当。
欧几里得10题与AMC10/12的24-25难度相当。
欧几里得竞赛考前怎么准备能拿奖?
如果是在AMC12竞赛中没有拿奖,并且已经高一的同学,AMC12的下一次考试时间距离申请较近,怕来不及的同学,转战欧几里得竞赛是最好的选择。
犀牛欧几里得竞赛辅导,50小时,共25次课,系统梳理欧几里得竞赛的考点知识,针对高频考点,帮助学生更深入的讲解,提升学生的数学解题能力。

AMC01-08
物理碗01-07
物理碗01-07